En av de viktigaste aspekterna för roterande maskiner är utan tvekan korrekt installation och uppriktning av maskinen. Det finns andra faktorer, som t.ex. drift- och designfel, eller felaktig smörjning, men den viktigaste faktorn är installationen. Det är det kritiska moment som avgör maskinens förväntade livslängd. Den berömda studien av Nowlan och Heap visar att det bara är 11 % av alla roterande maskiner som når sin förväntade livslängd. Även om du inte håller med om slutsatserna i studien, så tänk på miljardindustrin för industriförnödenheter som förser oss med lager, kedjor, kedjehjul, remmar, remskivor, pumpar, motorer, växellådor etc. Om vi håller med om slutsatserna i studien, då måste vi erkänna att vi inte gör ett tillräckligt bra jobb som installatörer och servicepersonal för roterande maskiner.
Ställer vi rätt frågor?
Vi måste ställa några tuffa frågor till oss själva. Har vi personal med rätt kvalifikationer för att utföra arbetet? Har de fått utbildning? Har de fått utbildning till rätt nivå/standard? Har vi rätt uppriktningsutrustning för att utföra arbetet (mätklockor eller laser)? Det här är en noggrann analys som måste göras. Du har frågorna och måste nu se till att ge eller få ärliga svar.
Om du frågar vilken utbildningsnivå dina anställda har, blir svaret då "gäller det bara utbildning på jobbet?"? Och om du jobbar med underleverantörer blir det då "ingen aning"? Vi antar bara att de vet vad de gör. Fram tills nu har det inte funnits en standard för axeluppriktning som vi kan jobba efter eller jämföra oss med.
Nyligen publicerades en ny standard i USA, av ASA (Acoustical Society of America) och ANSI (American National Standards Institute), med namnet:
Shaft Alignment Methodology, Part 1: General Principles, Methods, Practices, and Tolerances. ANSI/ASA S2.75-2017/Part 1.
Detta är den nya standarden för vår industri och den kommer att hjälpa oss i allt vårt installationsarbete, men även i annat arbete. Det är den första standarden av sitt slag i världen. Jag är helt övertygad om att fler länder kommer att anta den och det skulle inte förvåna mig om den blir antagen av den internationella standardiseringsorganisationen ISO.
Vad är standarder?
Standarder är publicerade dokument, som fastställer specifikationer och procedurer som tagits fram för att säkerställa tillförlitlighet för material, produkter, metoder och/eller tjänster som människor använder varje dag. Bara tänk på hur det skulle vara utan de standarder vi har för hälsa och säkerhet i de industrier vi arbetar inom.
Standarder är det fundamentala byggblocket för all utveckling, eftersom de fastställer etablerade procedurer som alla kan förstå och arbeta utifrån. De hjälper till att styra sättet vi lever, arbetar och kommunicerar, kort sagt för allt vi gör.
Varför ska vi använda den här standarden?
Om vi tittar på standarden för detta, så säger den:
Avsedda användare är hantverkare, linjechefer, underhållsansvariga, rutinbeskrivare, byggchefer och ingenjörer som konstruerar, installerar eller underhåller roterande maskiner.
Jag tror att den här standarden kommer hjälpa oss att förbättra vår industri, eftersom den kommer leda till att nya standarder och certifieringsprogram tas fram. Om du t.ex. behöver göra en vibrationsanalys på en maskin och vill använda en extern leverantör kan du välja leverantör baserat på deras certifieringsnivå. Det finns sedan flera år redan en vibrationsstandard, och amerikanska VI (Vibration Institute) och kanadensiska CMVA (Canadian Machinery Vibration Association) har ett certifieringsprogram. Så du kan vara certifierad enligt nivå 1, 2, 3 eller 4 för vibrationsanalys. Att välja en certifierad leverantör bör ge en viss nivå av säkerhet, vilket är bättre än att bara hoppas på att de vet vad de gör. Det är lite som att sitta i väntrummet hos doktorn och läsa deras certifieringar, som hänger där på väggen så att alla kan se. Vi vill kunna göra samma sak för våra installatörer och den personal du anställer för att göra jobbet.
Praktisk vägledning
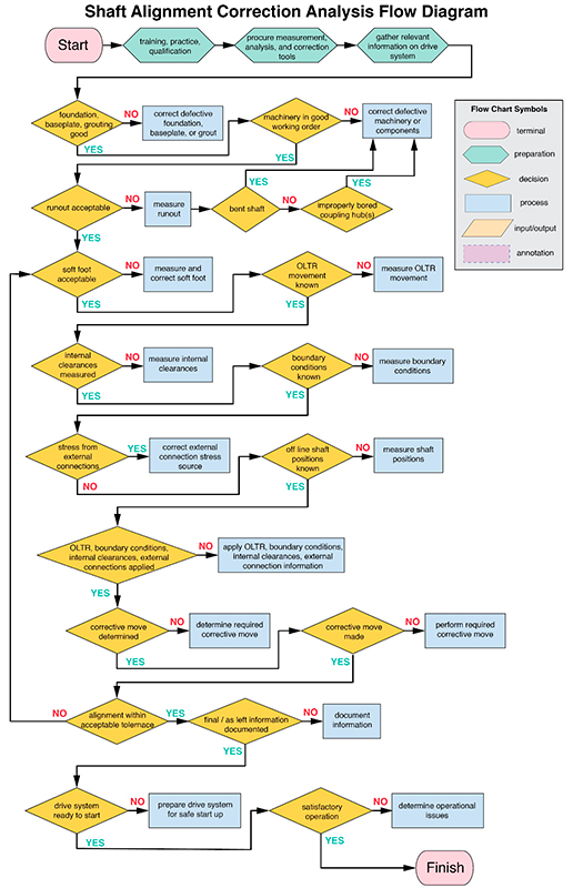
Standarder är inte bruksanvisningar. De innehåller specifika rekommendationer och obligatoriska uppgifter. De ger även vägledning. Den här standarden innehåller t.ex. ett flödesschema för maskininstallationen – vilket är rekommenderade riktlinjer (se nedan).

Standarden är skriven för att följa de tekniska kärnkomponenterna för mätning, analys, korrigering och dokumentation. Den talar om vad du behöver mäta. Nedan är ett exempel från introduktionen i standarden:
Mätningar som beskrivs här är mekaniska till sin natur och beskriver de geometriska funktioner som definierar och påverkar axeluppriktningen. Det finns många typer av system för roterande maskiner och alla parametrar kan inte identifieras. Nedan ges en lista över vad som ska mätas i vanliga system där så är tillämpligt, för att förstå de befintliga villkoren och hur man ska fortsätta.
- Planhet och våg för fundamentet
- Axelslitage
- Kopplingsslitage
- Belastning på rör och kablage
- Mjukfot
- OLTR-maskinrörelser (Offline To Running)
- Axelcentrumlinje till axelcentrumlinje
Dessa parametrar och tillämpbara toleranser definieras i detta avsnitt tillsammans med godtagbara mätmetoder.
Det ger inte bara en rekommendation hur ”vågrätt” ditt fundament ska vara, utan även hur plan fotplattan ska vara, inklusive en tolerans för koplanäritet. Toleranserna för axeluppriktningen har utökats med minimi-, standard- och precisionsnivåer. De ger nu vägledning för koppling med mellandel med två flexplan samt enkelplan, dvs. elastisk/kompakt koppling. Allt presenteras i enkla diagram och scheman, som exemplet nedan.

Det finns även vägledning för vad som bör dokumenteras. Detta kan användas för att visa en underleverantör vad du vill ska ingå i en rapport, eller som mall för din egen personal. Det finns bilagor som ger formler för olika inställningar för mätklockor och visning av grafer eller modelltekniker för hur mätklockor fungerar. Så detta är inte bara för företag som arbetar med lasersystem, utan det passar för alla metoder som används. Standarden ger formler för termisk tillväxt, som är viktigt för OLTR-analyser (offline to running). En av mina favoriter är en enkel checklista. Det låter inte som mycket att hurra för, men om du använder den hjälper den dig att hålla ordning utan att ta genvägar, så den är ett kraftfullt hjälpmedel.
Det räcker med att säga att den här nya standarden för axeluppriktning ger en massa viktig information som kommer hjälpa dig att sätta standarden för ditt företag, så är den blygsamma avgiften rättfärdigad, och en god investering.
En väldig massa maskinkompetens
Vibration Institute har arbetat tillsammans med ASA i över 40 år för att ta fram standarder för mätning, övervakning och analys av maskinvibration samt certifiering av vibrationsanalytiker. Det var Vibration Institute som initierade den här nya standarden. De satte samman en arbetsgrupp med människor med stor kompetens - kalla dem experter om du vill - som arbetar tillsammans mot ett gemensamt mål för att hitta konsensus för praxis och metoder. Detta har lett till att en nationell standard har godkänts och publicerats på mindre än 4 år. Det har inte varit ett lätt arbete.
De har bjudit in totalt 43 personer som har bidragit med sin expertis. Många av dessa är konkurrenter i sitt arbete och de produkter och tjänster de erbjuder. Utan att överdriva har det varit många starka åsikter. Så när jag säger att det inte har varit enkelt, så menar jag verkligen det.
Jag är stolt över att vara den enda från Kanada som bjöds in. Det har varit en ära att jobba tillsammans med en sådan prestigefull grupp människor. Det är också trevligt att veta att detta är ett arbete som många kommer ha nytta av.
John Lambert
Benchmark PDM
För att köpa den här standarden, kontakta Benchmark här.
Observera att denna artikel är en översättning av den ursprungliga engelska originalversionen. Det kan finnas skillnader mellan versionerna.
Du kan även hitta den här artikeln i MRO Magazine (april).
